

随着全球气温逐年升高,极端高温已经成为制约农作物的生长及产量的重要因素之一,严重威胁农业生产和粮食安全。为应对热胁迫,植物进化出多种适应性策略。其中一种策略涉及微小RNA(miRNA)——这类长度通常为21个核苷酸的单链小RNA分子,主要通过转录后基因沉默发挥关键调控作用。
2025年4月23日,华东师范大学生命科学学院晏军课题组在国际著名期刊The Plant Cell在线发表题为“Heat stress triggers enhanced nuclear localization of HYL1 to regulate miRNA biogenesis and thermotolerance in plants”的研究论文。该研究是课题组2023年发表于The Plant Cell的成果“The miR165/166–PHABULOSA module promotes thermotolerance by transcriptionally and post-translationally regulating HSFA1”的延续。两项工作系统揭示了植物通过小分子RNA及其加工复合体响应高温胁迫的分子机制,不仅深化了人们对植物耐热性的理论认知,还为培育耐高温作物提供了关键分子靶点。

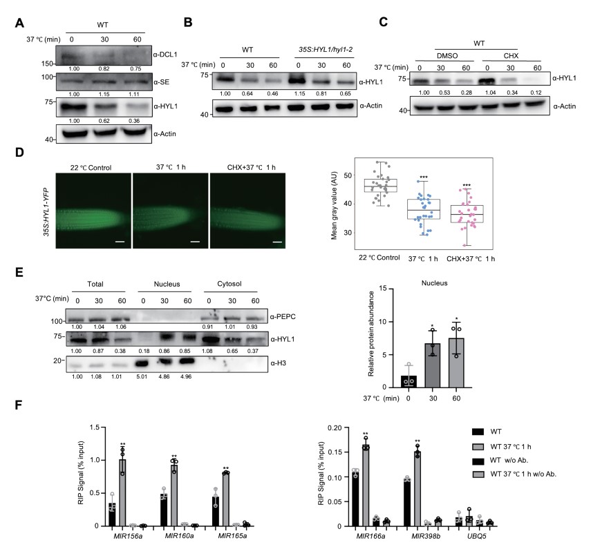
该研究工作发现,热胁迫条件下,大多数miRNA表达上调,植物可以通过全局调控miRNA加工过程来应答高温胁迫。虽然miRNA加工复合体关键因子HYL1的总蛋白量在高温下减少,但其核内定位增加,从而增强了与pri-miRNA的结合,促进成熟miRNA的生成。进一步研究表明,激酶MPK3与磷酸酶CPL1通过动态调控HYL1的磷酸化状态,影响其核质分布及植物耐热性。该研究阐明了植物通过调控miRNA加工复合体应答热胁迫的新机制。


华东师范大学生命科学学院博士生曹一铭和张佳鑫为论文共同第一作者,晏军研究员为论文的通讯作者,华东师范大学为第一作者单位。

附:
论文链接:
https://academic.oup.com/plcell/advance-article/doi/10.1093/plcell/koaf092/8118577?login=true