华东师大生命学院叶海峰课题组在Molecular Therapy杂志发表肝源性糖尿病治疗新策略


 
  12月23日,Cell集团旗下的Molecular Therapy杂志在线发表了一篇来自华东师范大学生命学院叶海峰研究员课题组的研究成果,在这项研究中,研究人员利用合成生物学的策略设计构建了一种中药成份(齐墩果酸,OA)调控的基因环路,可用于肝源性糖尿病的协同治疗,该技术为肝源性糖尿病的临床治疗提供了新思路和新策略。
 
 
  肝源性糖尿病是一种复合性疾病,II型糖尿病和多种形式慢性肝病同时伴发,且相互影响,并导致恶性循环。目前很多治疗糖尿病的药物会给肝脏带来较大的代谢负担,因此对肝脏本身可能有一定损伤。所以常规的用于糖尿病治疗的药物疗法,往往不能兼顾糖尿病与肝脏疾病并发的复杂情况。理想的治疗药物是对肝脏起到保护作用且同时能治疗糖尿病。齐墩果酸是植物界广泛分布的一种天然三萜类化合物,已经在我国批准并用于临床的非处方类保肝药物,其安全性以及良好的肝保护作用已经得到医学界一致认可。因此,利用合成生物学手段设计合成齐墩果酸调控的转基因表达控制系统并用于肝源性糖尿病治疗将是一种不错的选择。
 
基于合成生物学手段协同治疗肝源性糖尿病示意图
 
  来自华东师范大学和瑞士苏黎世联邦理工大学的研究者们,为了实现肝源性糖尿病协同治疗的目的,他们利用合成生物学的策略,设计构建了一种基因环路,用于协同治疗这种典型的II型糖尿病与多种肝脏类疾病并发的复杂病症。该研究成果发表在Molecular Therapy杂志。值得一提的是:这是该研究团队继12月9日在Science发表的“人造胰岛β细胞治疗糖尿病”和12月19日在Nature Biomedical Engineering杂志发表“智能胰岛素传感器治疗糖尿病”之后,第三篇针对糖尿病全新治疗策略的研究成果。
 
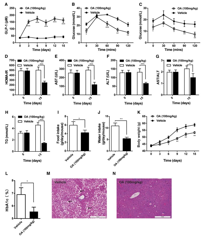
齐墩果酸调控shGLP-1表达的人工细胞在肝源性糖尿病模型鼠中的长期治疗效果
 
  他们在该研究工作中通过合成生物学方法设计的基因环路,将齐墩果酸(OA)的药理学活性和胰高血糖素样肽(shGLP-1)的改善胰岛素抵抗、改善肝功能、改善胰腺功能完美地集合起来。经过优化的基因环路,经OA诱导可以精准调shGLP-1的表达,使得肝源性糖尿病模型小鼠的糖耐受、胰岛素抵抗、高血糖症、脂代谢紊乱以及肝功能紊乱等多种代谢异常症状同时得到有效改善。
 
左图:薛帅,2016级博士研究生,本文第一作者;右图:叶海峰博士,本文通讯作者
 
  叶海峰博士于2014年3月回国受聘为华东师范大学“紫江优秀青年学者”,担任生命科学学院研究员、博士生导师。主要从事合成生物学与生物医学工程领域的研究。2015年获得国家自然科学基金委“优青”。该研究获得了科技部重大研究计划、国家自然科学基金、上海市科委项目以及华东师范大学人才队伍建设等经费资助。
 
 
参考文献:
1.Shuai Xue, Jianli Yin, Jiawei Shao, Yuanhuan Yu, Linfeng Yang, Yidan Wang, Mingqi Xie, Martin Fussenegger and Haifeng Ye*, A synthetic biology-inspired therapeutic strategy for targeting and treating hepatogenous diabetes. Molecular Therapy, (2016) Doi.org/10.1016/j.ymthe.2016.11.008
2.Haifeng Ye* †, Mingqi Xie†, Shuai Xue, Ghislaine Charpin-El Hamri, Jianli Yin, Henryk Zulewski and Martin Fussenegger*, Self-adjusting synthetic gene circuit for correcting insulin resistance. Nat. Biomed. Eng. 1, 0005 (2016). Doi:10.1038/s41551-016-0005
3.Mingqi Xie, Haifeng Ye, Hui Wang, Ghislaine Charpin-El Hamri, Claude Lormeau1, Pratik Saxena, Jörg Stelling* and Martin Fussenegger*, β-cell-mimetic designer cells provide closed-loop glycemic control. Science. 2016, 354(6317):1296-1301